Ga naar de inhoud

Scherndl-Wagner Roots

Genealogie van Mitzi & Fritz

  • In de sporen van ……
    • Index ABC….
      • Friedhof
        • Friedhof Kaplice.
        • Friedhof Klein Umlowitz
        • Schörfling Friedhof
      • ABC- Omlenice / Umlowitz
        • Friedhof Klein Umlowitz
        • Komotau index.
        • Putschöglhof
    • Albums / Media
      • Kerk+Kerkhof
        • Schörfling Friedhof
      • Buchkirchen
        • Buchkirchen Wagner baum
      • Kaplitz/Kaplice
      • Krumlov
    • verwanten
      • Putschögl roots
        • Putschöglhof
        • Putschogl Andreas 1822-1902
        • Kirche Umlowitz
        • Wagner-Putschögl 1942
      • Stadler-Differenzi
        • Stadler Leopold
        • Differenzi Maria
    • YouTube
  • Plaatsnamen Wagner Roots
    • Oostenrijk-Hongarije 1914
    • Sudetenland
      • 1946 Zwangsaustreibung
      • ABC- Omlenice / Umlowitz
      • Kaplice 2023
      • Kirche Umlowitz
        • Klein Umlowitz
      • Pflanzen later ….
        • Blansko (Pflanzen)
      • Putschöglhof
        • Umlowitz 2022
      • Wolluben / Boly
    • Time-line Böhmen
      • Klein Umlowitz
      • Pflanzen
    • Buchkirchen
      • Buchkirchen Wagner baum
    • Linz
      • Zeitung Linz-Haid
      • Von Katzenau nach Lager
      • Katzenau
      • Lager 70
        • Lager 70
          • Namen bis jetzt bekannt
        • Derflingerstrasse 70, 1965
        • Linz – Derfflingerstrasse 2022
      • Linz – Posthof- 2022
      • U.N.R.R.A. US.Zone
  • Scherndl Roots
    • Plaatsnamen Scherndl Roots
      • Moos
      • Seewalchen am Attersee
      • Schörfling, Scherndl-Oberhaidinger
        • Schörfling Friedhof
      • Steinbach & Scherndl Kapel
    • Generaties Scherndl
      • Scherndl-Wimmer
        • Scherndl-Witzelsteiner
          • Scherndl-Oberhaidinger
      • Scherndl-Oberhaidinger
  • Wagner Roots
    • Album Wagner Roots
    • Generatie Wagner
      • Ik
      • Wagner Maria 1949-2020
      • 5e Generatie
        • Ouders
          • Wagner-Putschögl
            • 1946 Zwangsaustreibung
          • Wagner – Putschögl
            • Wagner-Putschögl 1942
              • Huwelijk 1942
            • Wagner Franzi 1946-2008
              • Huwelijk Resi & Franz Wagner
        • Prohaszka Wagner
          • Prohaszka – Wagner
          • Prohaska-Wagner
      • 6e Generatie
        • Putschögl – Köppl
        • Wagner Agnes
          • Wagner Agnes 1921
      • 7e Generatie
        • Wagner – Pils
  • Links
    • Kadaster
    • SüdBöhmen & Böhmerwald.
  • Geschiedenis Sudetenland
    • 1946 Zwangsaustreibung
    • Pflanzen
  • Bücher aus…….
    • Boeken uit Oostenrijk
    • Bücher Sudetenland.
  • Video test

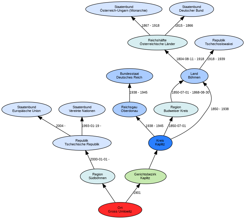
Putschöglhof

Bron: klik op de foto

Bron: 

Geschiedenis Encyklopedie

Abc

Generic selectors
Exact matches only
Search in title
Search in content
Post Type Selectors

Translate

Categorieën

Genealogie

Wagner Roots
Kaplitz/Kaplice
de Gele blokjes zijn de huisnummers
Linz

Facebook groep

Wagner&Putschögl

Genealogy Linz

Buchkirchen

naamgenoten

Derflingerstrasse (1) Putschöglhof (1) Umlowitz (1)
WordPress thema: Donovan door ThemeZee.